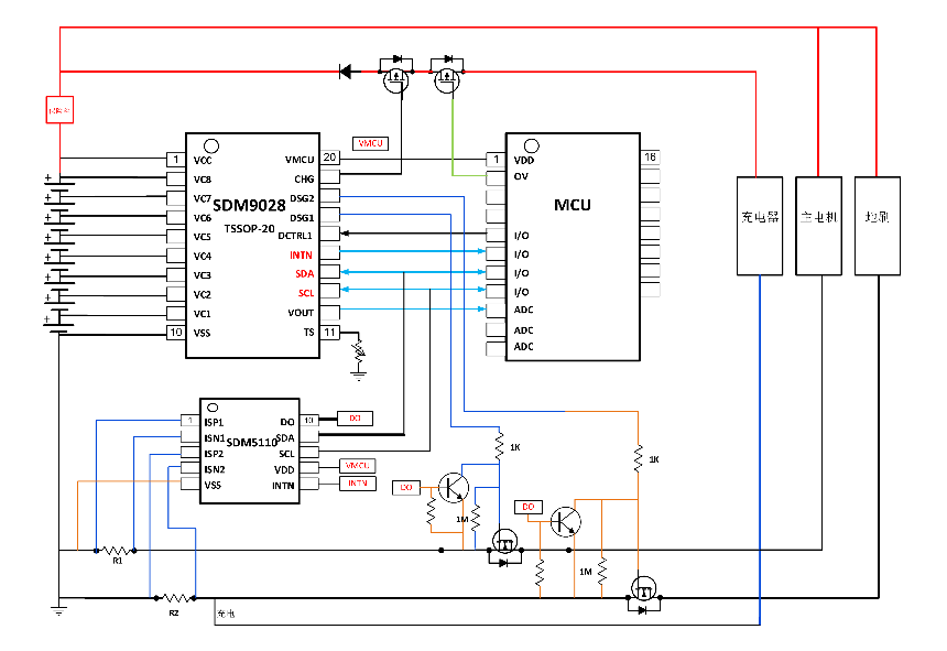
芯片描述
SDM5110是一颗集成过流、短路保护的库仑计芯片。主要配合电池模拟电压输出类型的 AFE 工作,向 MCU 提供实时的电流积分,便于 BMS 系统实现更精准的电量计算,同时集成的过流和短路保护,可增强系统的安全可靠性,节省外围设计电路和降低系统成本。
芯片特点
集成2路电流采样(均支持库伦计)
集成高精度过流数字比较器,支持主电机回路和地刷回路
集成短路保护,支持主电机和地刷回路独立设定短路保护
集成一路短路保护输出信号DO
集成I²C通讯,可配置和读取寄存器,支持ADC诊断功能
集成INTN中断信号
超低功耗
相关推荐产品
智能健康衡器
医疗电子
工业控制及仪表
智能家电