方案概述
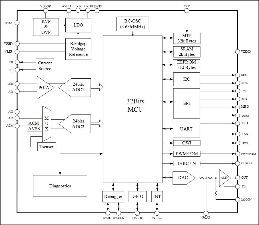
本系列产品针对传感器信号测量,专为变送器方案设计。集成了传感器激励电路、PGIA、多路ADC、模拟量输出和多种通信接口,配合简单地外围电路,即可实现变送器方案的单芯片设计。专用的变送器信号调理芯片搭配集成的校准算法,可快速实现变送器的量产和校准工作。内部包括32 bits MCU,可定制方案开发,节省外部MCU,降低系统功耗。
方案优势
芯片集成度高,方案简洁,非常适合阻式或电压型传感器信号测量
集成模拟输出,可实现4-20mA/0-2.5V/0-5V/0-10V输出
集成MCU,可实现定制开发,节省外部控制单元
可实现程控校准,提高生产效率
集成温度传感器,可用于温补
芯片集成度高,方案简洁,非常适合阻式或电压型传感器信号测量
集成模拟输出,可实现4-20mA/0-2.5V/0-5V/0-10V输出
集成MCU,可实现定制开发,节省外部控制单元
可实现程控校准,提高生产效率
集成温度传感器,可用于温补
技术特点
32 bits MCU,最高1.8432MHz工作频率
32k Bytes MTP,2k Bytes SRAM,512 Bytes EEPROM
内置3.6864 MHz RC振荡器,校准后在-55~125℃温度范围内典型误差小于±2%
内置双24 bits ADC,低噪声PGA,支持差分和单端输入,可切换至内部温度传感器
内置高精度16 bits DAC,支持比例和绝对型电压输出,支持4~20mA电流输出
内置一路电压激励源,激励电压可选为2.5V和4V
内置两路电流激励源,激励电流100uA、250uA、500uA和750uA可选
内置低温漂基准,温漂典型值为5ppm℃,最大值为10ppm/℃
支持OWI通信模式,可直接支持三线传输感器和双线 4~20mA变送器的校准
工作电压范围:内置高压电源管理模块,支持6.5~40V宽电压供电
工作温度范围:-55~125℃
应用框图
智能健康衡器
医疗电子
工业控制及仪表
智能家电